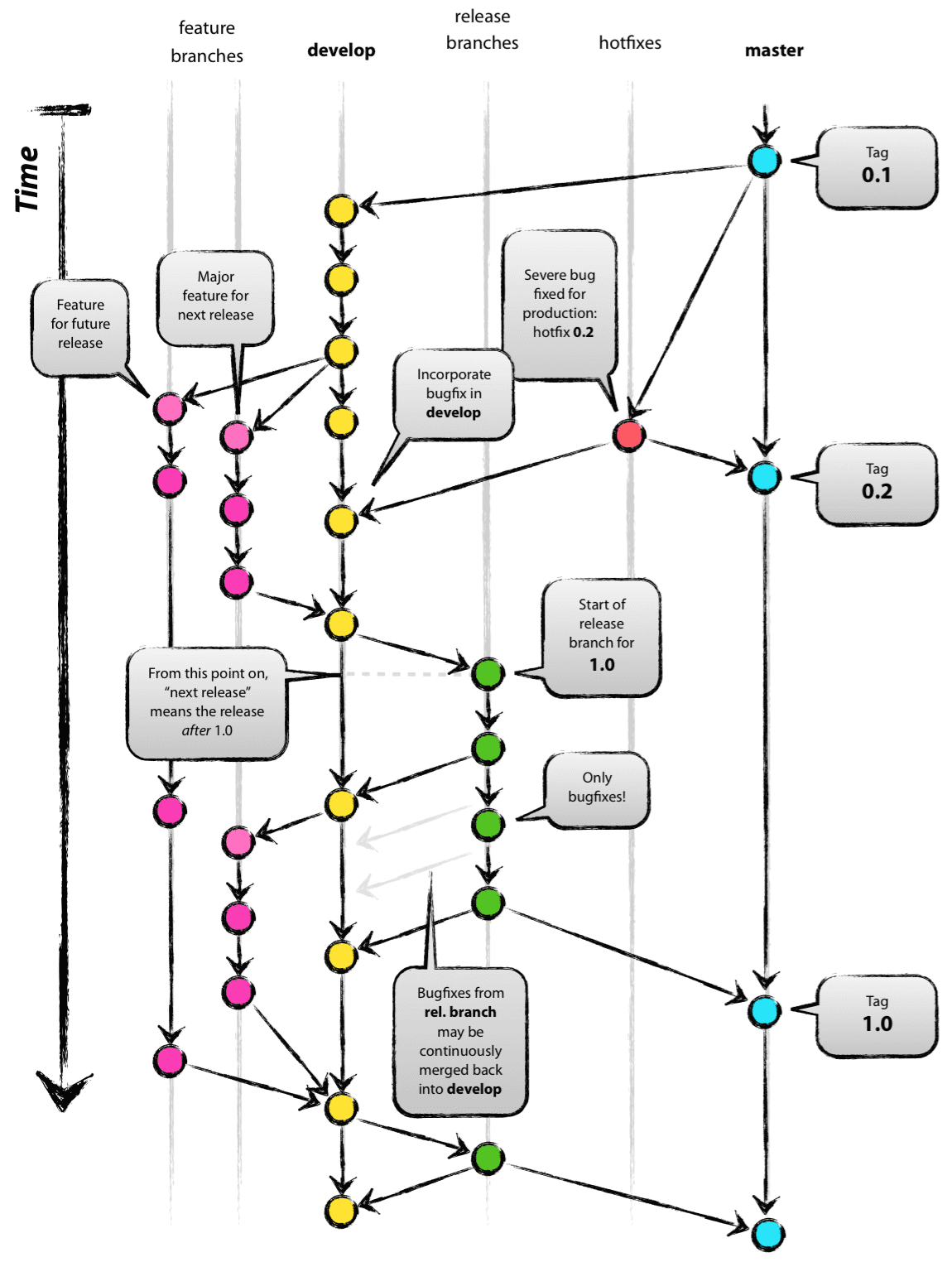
협업할 때 브랜치들을 효율적으로 관리하기 위한 브랜치 관리 전략1. Git Flow 장점문제가 발생했을 때 쉽고 빠르게 추적할 수 있다.기능 단위로 브랜치를 따서 다른 사람의 개발에 영향을 받지 않고 독립적인 개발 환경을 만들어준다.2. 서버 환경 종류Production운영 서버실제 서비스를 운영하는 서버Staging검증 서버실제 운영 환경과 거의 동일한 환경을 만들어서 배포 전에 기능을 검증하는 서버Dev개발 서버Local 서버에서 개발자들이 기능 단위로 개발한 코드를 합친 서버Local로컬 서버본인 PC 환경3. 브랜치 종류master와 develop 브랜치는 필수 브랜치, 나머지 브랜치는 유지 보수를 목적으로 하는 선택적인 브랜치master실제 운영 환경(Production)에 배포하는 브랜치tag..