728x90
반응형

GIT 8

[Git] Git Flow란, 서버 환경, 브랜치 종류

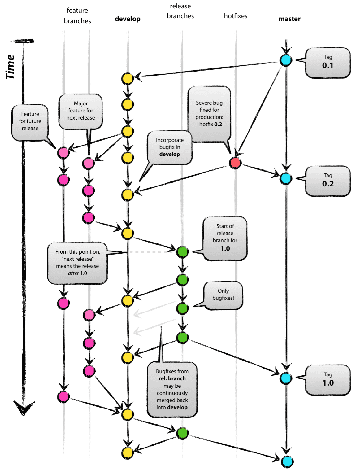
협업할 때 브랜치들을 효율적으로 관리하기 위한 브랜치 관리 전략1. Git Flow 장점문제가 발생했을 때 쉽고 빠르게 추적할 수 있다.기능 단위로 브랜치를 따서 다른 사람의 개발에 영향을 받지 않고 독립적인 개발 환경을 만들어준다.2. 서버 환경 종류Production운영 서버실제 서비스를 운영하는 서버Staging검증 서버실제 운영 환경과 거의 동일한 환경을 만들어서 배포 전에 기능을 검증하는 서버Dev개발 서버Local 서버에서 개발자들이 기능 단위로 개발한 코드를 합친 서버Local로컬 서버본인 PC 환경3. 브랜치 종류master와 develop 브랜치는 필수 브랜치, 나머지 브랜치는 유지 보수를 목적으로 하는 선택적인 브랜치master실제 운영 환경(Production)에 배포하는 브랜치tag..

Git, Github 2024.09.07

[Github] Organization에서 브랜치 규칙 설정하고 Approve를 다 받았는데 Review required가 발생하는 경우

0. 브랜치 규칙 설정 https://techblogs.tistory.com/169 [Github] Organization 브랜치 규칙 설정 팀 프로젝트를 할 때 브랜치 규칙을 정하지 않으면 마음대로 merge 해서 충돌날 가능성이 크다. 따라서 브랜치 규칙을 정해 몇명 이상 approve를 해야 merge할 수 있도록 설정한다. 1. 규칙 적용할 브 techblogs.tistory.com 1. PR 올리면서 생겼던 문제점 main 브랜치에 팀원들이 마음대로 merge 할 수 없게 브랜치 규칙을 설정했다. 브랜치 규칙에서 설정한 approve 개수만큼 다 받았다. 그런데 이상한게 초록 체크가 아니라 회색 체크로 뜬다.. 그리고 계속 Reivew가 필요하다고 하면서 merge가 막힌다. 2. 해결방안 에러..

Git, Github 2024.01.05

[Github] Organization 브랜치 규칙 설정

팀 프로젝트를 할 때 브랜치 규칙을 정하지 않으면 마음대로 merge 해서 충돌날 가능성이 크다. 따라서 브랜치 규칙을 정해 몇명 이상 approve를 해야 merge할 수 있도록 설정한다. 1. 규칙 적용할 브랜치 이름 정하기 * - 모든 브랜치 main - main 브랜치 develop* - develop으로 시작하는 모든 브랜치 2. 팀원 수에 맞춰 approve 개수 설정 만일 전체 팀원이 5명이라면 본인 빼고 4개로 설정 3. 브랜치 규칙 확인

Git, Github 2024.01.04

[Github] Github 프로필 꾸미기

1. ✨Special ✨ Repository 생성 본인 ID와 동일하게 Repository 생성 그러면 밑에 파란 박스가 뜨면서 ✨Special ✨ Repository라고 알려줌 Readme에 본인 프로필을 작성하므로 Readme 추가 2. Readme 수정 오른쪽 연필 모양 아이콘을 눌러 Readme 수정 3. Header 추가 아래의 링크에서 How to use를 통해 쉽게 사용 가능 본인이 원하는 색상이나 타입 변경 가능 타입의 default는 wave로 되어있는데 아래 타입의 종류 중 선택 가능 색상도 랜덤으로 변하도록 되어있는데 원하는 색상 선택 가능 아래 링크에서 예쁜 색상 코드 알 수 있음 https://github.com/kyechan99/capsule-render#egg GitHub - ..

Git, Github 2023.02.22
728x90
반응형